• 国家药品监督管理局
  • 陕西党建网
  • 陕西省人民政府
  • 陕西省国有资产监督管理委员会
  • 陕西省药品监督管理局
  • 陕西省工业和信息化厅
  • 陕西省发展和改革委员会
  • 共产党员网
  • 主题教育
  • 国家药品监督管理局
  • 陕西党建网
  • 陕西省人民政府
  • 陕西省国有资产监督管理委员会
  • 陕西省药品监督管理局
  • 陕西省工业和信息化厅
  • 陕西省发展和改革委员会
  • 共产党员网
  • 主题教育
站内搜索
  • 首页
  • 集团概况
    • 董事长寄语
    • 集团简介
    • 组织机构
    • 企业文化
    • 所获荣誉
  • 新闻动态
    • 国资要闻
    • 集团要闻
    • 权属单位动态
    • 通知公告
    • 行业动态
    • 视频展示
    • 政策法规制度
  • 专题专栏
    • 党建专题
    • 安全生产环保专栏
    • 企业信息公开专栏
    • 纪委举报邮箱
    • 科技创新
  • 权属单位
  • 社会责任
  • 联系我们
  • 集团概况
    • 董事长寄语
    • 集团简介
    • 领导班子
    • 组织机构
    • 企业文化
    • 所获荣誉
  • 新闻动态
    • 国资要闻
    • 集团要闻
    • 权属单位动态
    • 通知公告
    • 行业动态
    • 视频展示
    • 政策法规制度
  • 专题专栏
    • 党建专题
    • 安全生产环保专栏
    • 企业信息公开专栏
    • 纪委举报邮箱
    • 科技创新
  • 权属单位
  • 社会责任
    • 帮扶关爱
    • 社会捐助
  • 联系我们

全站搜索

国资要闻
集团要闻
权属单位动态
通知公告
行业动态
视频展示
政策法规制度
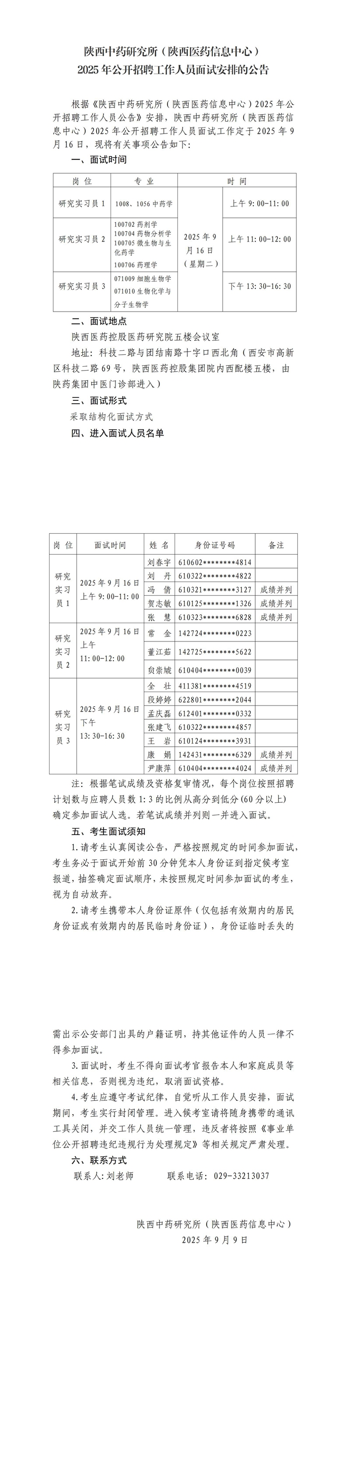
陕西中药研究所(陕西医药信息中心)2025年公开招聘工作人员面试安排的公告
发布时间:2025-09-09     来源:人力资源部

中研所面试公告_00.jpg

上一篇:陕西中药研究所(陕西医药信息中心)2025 年公开招聘工作人员资格复审安排的公告
下一篇:2025 年陕西中药研究所(陕西医药信息中心)公开招聘工作人员笔试、面试、合成成绩及体检通知
Copyright @ 2025 星空官方端网站登录入口 版权所有  陕ICP备16012011号-1
联系电话:86-29-88312627    
传真:86-29-88316008
地址:中国西安高新区科技二路69号
  • 同行业单位
    中国医药信息网
    三九医药
    华东医药
    中国化学制药工业协会
    米内网
  • 权属单位
    西安正大制药有限公司
    西安杨森制药有限公司
    陕西医药控股医药研究院有限公司
    陕西西药控股集团山海丹药业有限责任公司
    陕西医药控股集团派昂医药有限责任公司
    西安环球印务股份有限公司
    陕西医药控股集团天宁制药有限责任公司
    国药控股陕西有限公司
    陕西医药集团控股集团实业开发有限责任公司
    陕西医药产业投资管理有限公司
    西安海欣制药有限公司
    陕西省外经贸实业集团有限公司
    陕西汉江药业集团股份有限公司
  • 政府网站
    国家药品监督管理局
    陕西党建网
    陕西省人民政府
    陕西省国有资产监督管理委员会
    陕西省药品监督管理局
    陕西省工业和信息化厅
    陕西省发展和改革委员会
    共产党员网
    主题教育
kaiyun-开云(中国)官方网站_KAIYUN GAME | 华亿在线体育-华亿(中国) | 乐鱼网页版-乐鱼(中国) | 华亿在线体育-华亿(中国) | 博业体育(China)官方网站 | 华亿平台_华亿(中国) | 星空·官方端在线登入-星空(中国) | 乐鱼网页版登录入口-乐鱼(中国) | leyu-乐鱼(中国)官方网站_leyu.com |